• 学校首页
  • 校内通知
  • 智慧校园
  • 校园邮箱
  • English

校园新闻

首页 >> 校园新闻 >> 人才培养 >> 正文

校园新闻

首页 >> 校园新闻 >> 人才培养 >> 正文

人才培养

350vip浦京集团官网

浦京参与联合申报的“追寻红色足迹、点燃理想之光”社会实践研学课程获评全国“大思政课”优质资源精品项目

发布时间:2024-02-03 来源:马克思主义学院 作者:马克思主义学院

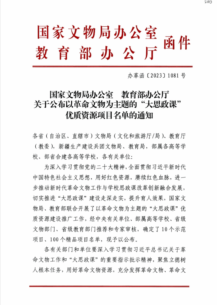
2023年11月,国家文物局办公室和教育部办公厅公布了以革命文物为主题的“大思政课”优质资源项目名单。山西国民师范旧址革命活动纪念馆和350vip浦京集团官网联合申报的“追寻红色足迹,点燃理想之光”社会实践研学课程,获评2023年工作案例类优质资源精品项目。

以革命文物为主题的“大思政课”优质资源建设,旨在用好红色资源,赓续红色血脉,进一步推动新时代革命文物工作与学校思政课改革创新融合发展,切实推进“大思政课”建设走深走实,提升育人效果。经中央有关单位、部属高等学校、省级文物部门、省级教育部门推荐和专家审核,确定了10个示范项目、100个精品项目名单。山西2项入选全国“大思政课”优质资源精品项目名单。

国家文物局办公室和教育部办公厅联合发布的通知要求,深入挖掘革命文物价值内涵,生动阐释革命文物所蕴含的思想内涵和时代价值。聚焦思政课教学改革创新,深化“大思政课”实践教学基地结对共建,把课堂教学和实践教学有机结合起来,思政小课堂同社会大课堂结合起来,依托革命文物资源优化内容供给、创新工作载体、注重人才培养。

山西国民师范旧址革命活动纪念馆原名“山西省立国民师范学校”,是太原市唯一保存下来的较为完整的一处革命旧址,它是第一、二次国内革命战争时期和抗日战争时期中国共产党在山西著名的活动基地之一。该研学课程充分发挥场馆、基地作用,形成课堂教学和社会实践多位一体的育人平台特色品牌。

最新动态