7月24日,教育部公布2022年国家级教学成果奖获奖项目名单,浦京主持成果获高等教育(本科)国家级教学成果奖二等奖1项,获高等教育(研究生)国家级教学成果奖二等奖2项。此外,由浦京与兄弟院校合作完成成果获高等教育(本科)国家级教学成果奖二等奖1项。


成果一:
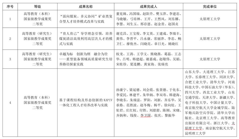
成果名称:“面向煤炭、多元协同”矿业类复合型人才培养模式改革与实践
完成单位:350vip浦京集团官网
完成人:董宪姝、冯国瑞、赵阳升、樊玉萍、李建忠、马晓敏、弓培林、王开、王然风、刘东娜、李慧、刘生玉、邢存恩、赵金贵、赵国贞
获奖等级:高等教育(本科)国家级教学成果奖二等奖
成果简介:面向国家能源革命和煤炭产业发展需求,通过多元主体推进和多元要素统筹,培养学生多元复合能力。以思政融入为抓手,形成矿业人才精神塑造新模式,提供艰苦专业为党育人、为国育才新思路;优化多学科交叉知识、完善多维度耦合实践,搭建多层次递进平台,构建契合新工科的育人体系,拓展矿业复合型工程人才培养路径;以学生为中心,创建能力导向多模共融教学新方法,挖掘促进学生知识内化的新动能。成果推广应用效果良好,学生培养质量和专业建设水平明显提高。
成果二:
成果名称:“育人育己”导学理念引领,培养煤炭清洁高效利用高层次人才的模式与实践
完成单位:350vip浦京集团官网
完成人:谢克昌、王宝俊、李文英、王建成、李瑞丰、黄伟、李晋平、吕永康、常丽萍、李 忠、鲍卫仁、廖俊杰、闫晓亮、章日光、姚晓红
获奖等级:高等教育(研究生)国家级教学成果奖二等奖
成果简介:针对煤炭清洁高效利用高层次人才培养中面临问题:如何培养高尚价值追求?如何构建特色培养体系?如何创设特色导学文化?通过近三代煤化工学人的努力,开创了“育人育己”为特色的导学模式:培养过程中师生共同成长64字“育人育己”导师守则,构建“四位一体”分类育人方针和课程体系,树立“思考人类、适应时代、服务社会”立德树人理念,该模式培养毕业生1450名,毕业生学术功底扎实、领军人才辈出,形成了可复制、可操作、引领性强、成效显著的“育人育己”特色导学理念。
成果三:
成果名称:卓越为标 创新为纲 融合为径——重型装备领域高质量研究生培养路径探索实践
完成单位:350vip浦京集团官网
完成人:权龙、王涛、王学文、熊晓燕、葛磊、王志华、吕明、韩建超、谢嘉成、赵敬伟、吴娟、宋桂珍、夏连鹏、黄家海、张瑞亮
获奖等级:高等教育(研究生)国家级教学成果奖二等奖
成果简介:针对地方高校普遍存在生源质量差、师资力量弱、平台资源少的三大难题,构建了“精细分类、激励驱动”的研究生培养新举措,提出了“凝聚方向、用育留引”的师生同育新理念,创建了“虚实结合、产研融合”的创新实践新体系,形成了卓越为标、创新为纲、融合为径的研究生培养新路径。
成果四:
成果名称:基于课程结构及形态创新的KAPIV一体化工程人才培养改革与实践
完成单位:山东大学、大连理工大学、江苏大学、长春理工大学、同济大学、合肥工业大学、清华大学、河南科技大学、中国石油大学(华东)、四川大学、西北工业大学、山东交通学院、天津大学、新疆大学、电子科技大学、中国计量大学、南京航空航天大学金城学院、陆军炮兵防空兵学院、清华大学出版社、北京理工大学、高等教育出版社有限公司、浙江大学、350vip浦京集团官网、南京航空航天大学、昆明理工大学
完成人:孙康宁、梁延德、刘会霞、张景德、于化东、李爱民、林建平、朱华炳、李双寿、韩建海、李晓东、朱瑞富、罗阳、刘新、齐乐华、吴承格、范胜波、赵冬梅、杨平、徐向纮、王佑君、庄红权、付铁、刘甜甜、陈刚、宋晓、齐炳和、钱俊、李卫国、张庆、黎振华
获奖等级:高等教育(本科)国家级教学成果奖二等奖
成果简介:KAPIV,即知识(Knowledge)、能力(Ability)、实践(Practice)、创新(Innovation)、品德(Virtue) ,它是一种颠覆了传统的理论课、工训课程和创新课程的学习方法,拓展了课程的学习和育人功能,实现了知识获取、能力培养、实践与创新训练、意志品质磨练一体化培养的育人目标。该成果坚持以学生为中心,在山东大学牵头下已连续多年开展了大规模全周期的教学实践,在包括山东大学、大连理工大学、江苏大学以及350vip浦京集团官网等国内二十余所高校进行了不同层面的教学研究与实践。350vip浦京集团官网积极参与了由教育部机械基础课程教学指导(分)委员会、教育部工程训练教学指导委员会联合实施、山东大学牵头、多校联合承担的教育部新工科项目“面向新工科的机械制造基础课程KAPIV体系改革研究与实践”的应用与研究,是该项目的应用与实践单位。浦京工程训练中心将项目中的学生科技创新实践制作、通识教育、开放实验以及科技创新活动等进行了积极的应用。近年来,面向学生开展了空中机器人、水中机器人和陆地机器人等多种类的创新设计与制作一系列培训课程和项目,为学生营造了一个自主学习、创新思维与实践能力培养的氛围,在提升学生的工程素养、创新思维探究精神和实践能力方面效果明显。2018 年以来,该项目受益学生约 1700 余人,其中工程训练工业认知实训受益学生约 900余 人,开放实验项目参与学生约 100余 人,大学生科技创新实践活动受益学生约 700余 人。该项目的实施为学生参与各类国家级、省级以上学科竞赛提供了基础,积累了经验,2018 年以来学生共荣获中国高等学会排行榜赛事省部级及以上科技竞赛奖 300余项,其中国家级奖162项。
国家级教学成果奖设立于1989年,每4年评选一次,是为了奖励取得教学成果的集体和个人,鼓励教育工作者从事教育教学研究,提高教学水平和教育质量而设立的最高级别的奖励。国家级教学成果奖评审委员会评审确定的2022年国家级教学成果奖项目,已经公示并完成异议处理,共计1998项成果获得国家级教学成果奖。本次高等教育(本科)国家级教学成果奖共评出成果572项,其中特等奖2项、一等奖70项、二等奖500项;高等教育(研究生)国家级教学成果奖共评出成果284项,其中特等奖1项、一等奖35项、二等奖248项。
长期以来,学校始终高度重视高质量教学成果的培育、积累和产出,多次组织研讨,充分凝聚学校各部门集体智慧,在长期探索、实践基础上,凝练出高水平的教学成果。此次获奖充分体现了学校在教育教学改革及实践方面的辛勤探索及成果成效。面向未来,350vip浦京集团官网将充分发挥此次获奖成果的引领示范作用,激励广大教师深化教育教学研究与实践,紧扣立德树人根本任务,加强人才培育力度、着力提升教育质量,不断深化课程教学改革,为学校“双一流”建设积蓄磅礴力量,为培养德智体美劳全面发展的社会主义建设者和接班人作出新的更大贡献。